很多人每年體檢都在糾結:體檢項目一大堆,到底該查什么?隨著年齡增加,器官也在衰老,查多了怕浪費錢,查少了又怕漏掉重點……
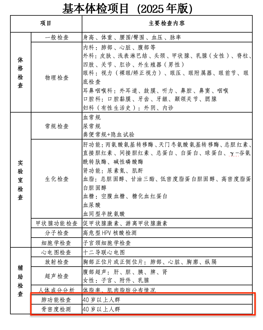
別慌,國家衛健委不久前發布了《成人健康體檢項目推薦指引(2025年版)》,明確推薦了40歲以上必做的兩項檢查。這兩項就是——肺功能檢查、骨密度檢查。
40歲后
肺開始悄悄加速衰老
有研究顯示,肺功能在20~25歲達到巔峰,之后就開始走下坡路。而40歲,是一個明顯的“滑坡點”,肺衰老開始加速!可怕的是,肺功能下降早期幾乎沒有癥狀,等你察覺到“走幾步就喘、咳嗽總不好”,可能提示肺功能正在悄悄下降。
40歲以上建議體檢篩查肺功能。肺功能檢查的核心檢查項目可分為通氣功能檢查、換氣功能檢查、氣道反應性檢查,通過專業儀器評估肺的通氣、換氣等生理功能。必要的時候,還需要結合胸片和CT,檢查肺部是否存在病變(如結節、炎癥、腫瘤)。
1.出現5種表現,當心肺功能受損
肺功能衰退早期癥狀易被忽視,若同時出現以下2項及以上癥狀,建議及時關注肺部健康:
(1)持續咳嗽:無感冒、過敏等明確誘因,咳嗽持續超過2個月;
(2)活動后氣短:爬三層樓即明顯氣喘,甚至平地快速行走時也感覺呼吸困難;
(3)呼吸有聲:呼吸過程中伴隨“嘶嘶”聲,或類似“拉風箱”的異常聲響;
(4)經常疲勞:日常頻繁感到疲倦乏力,即便經過充分休息也難以恢復;
(5)胸悶不適:胸部有明顯壓迫感,尤其在清晨起床或夜間睡眠時癥狀加重。
2.鍛煉肺功能,試試這3個方法
肺功能鍛煉對于改善呼吸健康至關重要。通過一系列有針對性的科學鍛煉,可增強呼吸肌力量,提高呼吸效率,輕松自如地呼吸。
推薦幾種在家就能鍛煉肺功能的方法:
(1)唱歌或吹奏樂器:通過唱歌或吹奏樂器控制呼吸的節奏和力度,鍛煉呼吸相關肌肉,可提高肌肉的力量和耐受性。
(2)深呼吸訓練:在安靜舒適的地方,閉上眼睛,放松身體,用鼻子慢慢地吸氣,讓氣流深入到肺底。接著,緩慢地用嘴呼出氣體,反復深呼吸練習,每次持續幾分鐘,可保護并提高肺功能。
(3)有氧運動:跑步、游泳、騎車、練八段錦、打太極拳等,這些有氧運動可提高心肺功能,增強肺泡對氧氣的攝取和利用能力,還可促進血液循環,增強身體素質。
40歲后骨量開始“斷崖式”下降
人的一生中,骨量就像是一條拋物線:
??人從出生到20歲,骨量會隨著年齡明顯增加;
??30~40歲是人一生中骨密度最高的時期;
??40歲之后,骨量開始流失,骨骼將會“斷崖式”衰老。
女性絕經后流失更快,但男性也一樣逃不過。無論男性女性,應該在40歲左右做一次骨密度檢查,了解一下自己的骨量處于什么位置。50歲以后則應該每年做一次骨密度篩查,可以早期識別容易骨折的人群。
1.出現5種表現,是骨質疏松信號
雖說年輕人有“硬”骨頭優勢,但他們未必都骨量達標,這些癥狀可能是骨質疏松的信號:
(1)身高變矮(駝背或脊柱壓縮)
(2)經常抽筋
(3)輕微碰撞就骨折
(4)持續性腰背疼痛
(5)牙齒松動(頜骨骨質流失)
骨密度低繼續發展,就有可能會演變成骨質疏松癥,不僅腰酸背痛,而且身體素質也會變差,易生病。
2.養出一身“硬骨頭”,做好3件事
(1)保證每日鈣質攝入:高鈣食物有牛奶、酸奶、奶酪、豆腐、深綠色蔬菜、堅果、魚蝦。
圖自復旦大學中山醫院健康管理中心
(2)每天曬太陽15分鐘:沒有維生素D,補再多鈣也難吸收。建議每天適當曬太陽15~30分鐘(避免正午長時間暴曬),需保持手臂/面部暴露。此外,蛋黃、深海魚(三文魚、沙丁魚)富含維生素D。
(3)每天運動30分鐘:肌肉收縮時牽拉骨骼,能刺激成骨細胞活性。推薦健步走、八段錦、太極拳、啞鈴、廣場舞等,每周堅持3~5天,每天30分鐘。避免久坐。每1小時起身活動一次。
來源:人民日報健康客戶端
本期編輯:劉杰、王若彤
轉發給家人朋友!↓↓↓
【未經授權,嚴禁轉載!聯系電話028-86968276】
