近日,云南西雙版納潑水節期間發生的一起“強行拉拽車門向車內灌水”事件引發普遍關注。一輛遼寧牌照新能源轎車在西雙版納州景洪市告莊景區范圍內行駛過程中,車輛多個車門及后備箱被路人強行拉開并大量灌水,導致車內電路冒煙。
記者從多個渠道獲悉,受害車主已于4月16日下午正式報警,目前車輛仍在定損中。景洪市宣傳部門工作人員表示,已關注到相關視頻,相關部門已介入調查。
事件回顧:
自駕游遭遇“暴力”潑水
車輛受損行程受阻
根據社交平臺的多個視頻顯示,事發4月14日下午,一輛遼寧牌照新能源轎車正在景洪市告莊景區的街道上緩慢行駛,多名手持水槍的路人突然沖上前用力拉拽車門。其中一名背著黃包的男子一把就掀開了電車的后備箱,另一名背著藍包的男子則使勁拽開了副駕駛和后排的車門,一群人圍上去不斷向車內噴水。混亂之中,副駕駛位置的乘客試圖起身關閉車門,卻被車外的人拉住,最后只好被迫加速駛離。
事發時,兩名男子拉開后備箱及右側車門(央廣網發 來源:抖音網友@靜妹)
車主在接受媒體采訪時表示,其為遼寧游客,車上有兩名老人,且父親患有腦血栓,當時根本來不及反應和關車門。車主發布的視頻顯示,車內飾已被大量積水浸泡,由于中控無線充電位冒煙,汽車廠家看到視頻已主動聯系其進行檢測。網友建議車主盡快報警處理。記者通過社交媒體平臺聯系該車主,并未得到回應。
多人組團向車輛潑水(央廣網發 來源:抖音網友@靜妹)
記者注意到,該事件引發了網友自發的“搜證”行動。有網友發現,視頻中背藍包的男子疑似多次在告莊景區各街道攔截車輛強行潑水。目前,該男子已刪除社交賬號動態并設置私密。
記者調查:
潑水時間非官方安排活動日
當地多次發布文明倡議
潑水節是傣族新年辭舊迎新、互祝吉祥的民俗儀式,2006年被列入首批國家級非物質文化遺產名錄。按傳統習俗,潑水應是參與者用樹葉或手輕輕潑灑,以示節日祝福。
“我們本地人過節不是這樣的。”景洪市民玉女士告訴記者,傳統潑水應用樹葉蘸水輕輕撒向對方肩頭,并送上祝福,最多用小盆或者小桶裝水,且“潑濕”需征得對方同意。近年來,官方對潑水的時間、地點均有明確規定。“潑水應避開老人、小孩和行駛中的車輛,這是基本的尊重。我們歡迎游客,但不希望民俗被玩得變了味。”
德宏州盈江縣潑水活動現場(央廣網記者 魏文青 攝)
記者核實發現,事發當日(4月14日)并非景洪市官方安排的“潑水狂歡”活動日,且告莊西雙景景區亦非活動主場地。此次事件屬于游客自發的潑水活動。
景洪市潑水節活動日程,14日并非潑水活動當日(央廣網發 來源:景洪發布)
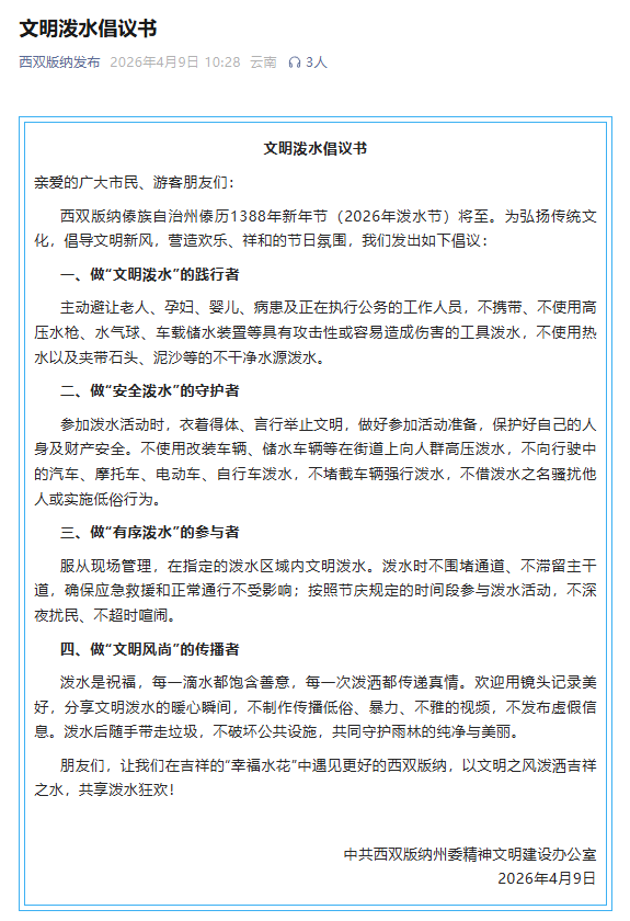
據查,景洪市潑水節辦公室曾于4月7日發布通告,明確嚴禁堵截過往車輛圍攻潑水,禁止向老弱病殘潑水。4月9日,西雙版納精神文明辦發布的《文明潑水倡議書》中提及,不攜帶、不使用高壓水槍、水氣球、車載儲水裝置等具有攻擊性或容易造成傷害的工具潑水,不使用熱水以及夾帶石頭、泥沙等的不干凈水源潑水;不向行駛中的汽車、摩托車、電動車、自行車潑水,不堵截車輛強行潑水,不借潑水之名騷擾他人或實施低俗行為。西雙版納州及景洪市相關部門表示,當地每年都會發布文明潑水倡議。
西雙版納文明辦《文明潑水倡議書》(央廣網發 來源:西雙版納發布)
律師意見:
多重法律責任交織
行為或涉刑事犯罪
針對西雙版納潑水節期間發生的“強拉車門噴水”事件,云南天外天律師事務所律師李俊蓉表示,該行為雖發生在民俗活動背景下,但已明顯超出正常民俗邊界,涉及民事侵權、行政違法甚至刑事犯罪等多重法律關系。
李俊蓉指出,在本案中,強行拉拽車門、開啟后備箱及向車內噴水的多名行為人,其行為共同造成了損害后果,構成共同侵權。依據《中華人民共和國民法典》第一千一百六十八條,受害車主有權要求其中任何一人或數人承擔全部賠償責任。
李俊蓉特別強調,車輛行駛過程中車內構成“臨時私密空間”。他人未經允許強行開門屬于侵入私密空間,侵害了車主及乘客的隱私權。受害者除主張車損外,還可依據《中華人民共和國民法典》第一千一百八十三條主張精神損害賠償。
除了民事賠償,侵權人的行為還違反了《中華人民共和國治安管理處罰法》。李俊蓉表示,此類行為破壞了公共秩序,侵害社會公共利益,公安機關有權依法對其進行行政處罰。若案件損害后果達到嚴重程度,侵權人的行為還可能上升為刑事犯罪。
“參與者不應以‘節日狂歡’為由逃避法律責任。”李俊蓉提醒,傳統節日的文明底色需要共同維護。受害者應積極依法維權,管理部門亦應加強監管,明確民俗活動的法律底線。
//
來源:央廣網云南頻道
記者:魏文青
本期編輯:褚芮婕
版權聲明:本文章版權歸屬央廣網所有,未經授權不得轉載。
【未經授權,嚴禁轉載!聯系電話028-86968276】
